13333733571
当前位置:封丘信息网  -  本地文章  -  封丘城事

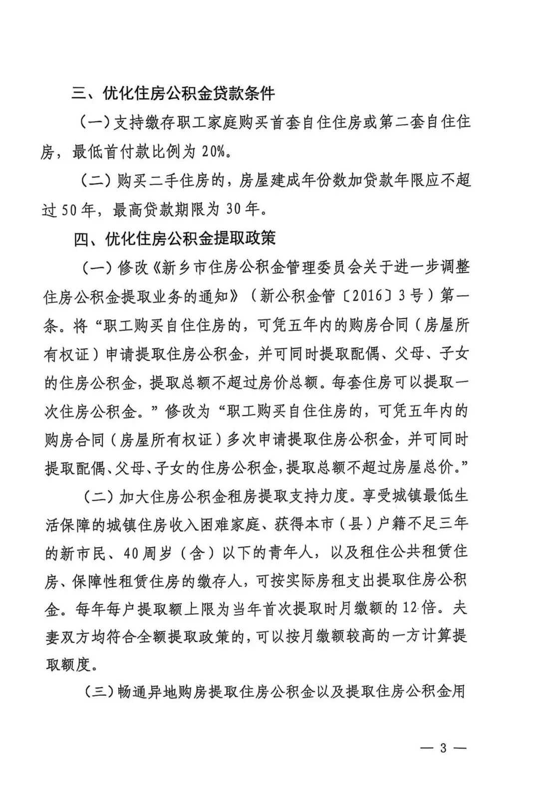
公积金调整:最高额度80万元

2025/4/7 22:12:31

浏览量:240

4月7日

新乡市住房公积金管理委员会发布

《关于优化调整住房公积金政策的通知》

一起来看

↓↓↓

图片
图片
图片
图片

来源:新乡公积金


上一篇:封丘公示    下一篇:突发!唐山地震
13333733571
  • Q Q: 407201698(备注来意)
  • 微信: 13333733571
  • 客服微信二维码
  • 公众号二维码
微信公众号
  • 微信小程序二维码
微信小程序
Copyright © 2026 “封丘信息网”版权所有  |  ICP证:豫ICP备2021015717号 豫公网安备41072702000330号  |  技术支持:封丘同城信息系统(v2024.1)  |   统计
网页内的所有信息均为用户自由发布,交易时请注意识别信息的虚假,交易风险自负!网站内容如有侵犯您权益请联系我们删除,举报信息、删除信息联系客服