
3月27日晚
“金价”
再次冲上了
热搜第一的位置
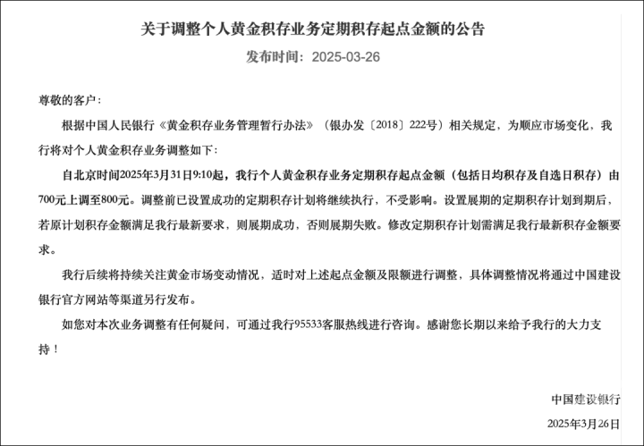
市场上黄金继续大涨。COMEX黄金期货盘中大涨1.6%,至3071.3美元/盎司,截至发稿,涨幅为1.57%,报3070美元/盎司。现货黄金同样大涨,截至发稿,涨1.16%,报3054.065美元/盎司。面对不断上涨的金价,网友也懵了。有网友称,“一直想等金价降一点,然后买一些金条放在家里,看来买金条是没希望了,从400多一路涨到700多,根本没有降价的意思。”“我高攀不起了”。还有网友称,“现在金价真的太恐怖了,前两天还梦到自己戴了个大金镯子,框框响很清脆啊。”随着国际金价突破3000美元/盎司的历史大关,银行积存金产品购买门槛也水涨船高。在本轮调整后,目前市场上已难觅起购金额在700元以下(不含700元)的积存金产品。3月26日晚,建设银行宣布,自3月31日9:10起该行个人黄金积存业务定期积存起点金额(包括日均积存及自选日积存)由700元上调至800元,调整前已设置成功的定期积存计划将继续执行,不受影响。这是自宁波银行(002142.SZ)之后,本月又一家将积存金起购金额由700元调整为800元的银行。3月份,江苏银行、招商银行也进行了调整。其中,江苏银行将投资起点金额(含单笔买入及定投买入)由700元/克上调至720元/克;招商银行年内两度上调起投点,从650元/克调整至700元/克,后又调整至750元/克。据现代快报3月27日报道,在银行网点,一位投资者向记者透露,自己此前购买了15万的积存金,当时价格在四五百元,如今已经涨到21万多元,盈利了6万多元。该投资者介绍,买入的积存金随时可以支取、抛售,也可以兑换实物克重黄金。从银行端的业务反馈来看,目前办理积存金业务的客户数量并不多,更多客户倾向于选择黄金活期投资,或购买实物黄金,如金条、金手镯等。目前,实物金价格较高,单克划到800多元/克,金条平均下来700多元/克。据了解,积存金,也叫黄金积存业务,是一种低门槛且相对灵活的黄金投资方式。投资者通过主动或定期投资的方式购买积存金,也可赎回或者提取实物。积存金投资门槛升高与国际金价行情密切相关。根据监管要求,黄金积存产品最小业务单位为1克。因此,随着金价上涨,积存金的最低起购金额也需相应调整。由于黄金价格仍在不断创新高,市场认为未来会有更多的银行加入提高门槛的行列。当前,国际金价上涨势头仍在持续,金价为何不断攀高?业内人士认为,美国关税政策的不确定性、市场对美国经济增长和通胀的重新预期,以及各国央行的持续购金是近期推动金价上升的主要原因。展望未来,业内人士普遍预计,黄金价格仍有震荡走高的可能。浙商期货高级研究员郑弘认为,后期来看,黄金或维持长期中枢上行趋势,除了市场不确定性上升等利多因素外,黄金的保值功能也会提供长期上涨动力。由于美元债务与政府杠杆率持续走高,美元信用与购买力正持续下滑,各国央行自2022年以来持续大量增持黄金,有利于黄金价格的上涨。对于想要入手黄金的投资者而言,中国银行研究院研究员吴丹提醒,当前金价已处于相对高位,投资风险也随之增加。因此,相较于以短期投资为目的购买黄金,投资者更应倾向于以储备和收藏为目的持有黄金。这种策略不仅能够满足投资组合多样化与风险分散的需求,还能有效减少因黄金价格波动带来的潜在损失,从而在复杂多变的市场环境中更好地实现资产保值与增值目的。